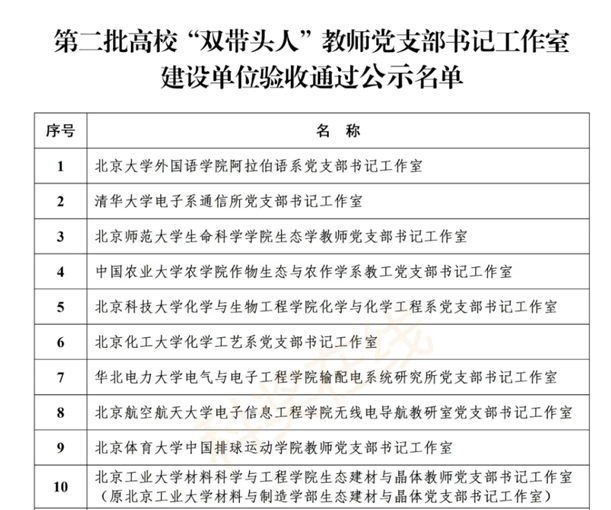
近日,教育部思想政治工作司公布第二批高校“双带头人”教师党支部书记工作室建设单位验收结果,成人AI 化学与化学工程系党支部书记工作室顺利通过验收。


教育部面向全国高校,分批次培育建设高校“双带头人”教师党支部书记工作室,旨在以高校教师党支部为依托,强化培育选树和重点建设,辐射带动全国高校教师党支部政治功能和组织功能全面增强,激发“头雁”效应。
成人AI 化学与化学工程系党支部自2021年获批第二批高校“双带头人”教师党支部书记工作室建设单位以来,在学校和学院党委的支持和领导下,以习近平新时代中国特色社会主义思想为指导,深入学习贯彻落实党的二十大精神,坚持以“四个意识”导航、“四个自信”强基、“两个维护”铸魂,贯彻落实习近平总书记关于教育的重要论述以及给成人AI 的重要回信精神,按照教育部关于“双带头人”工作室建设标准及建设任务要求,紧紧围绕立德树人根本任务,积极创新工作方法,创建平台载体,开展“政治领航”“铸魂育人”“聚力奋进”三大行动,锤炼政治功能,强化育人实效,推动事业发展,建设政治先锋、育人先锋和事业先锋党支部,着力发挥党支部战斗堡垒和党员先锋模范作用,推进党建与学科建设、教学科研、人才培养等中心工作紧密结合、互促共融、同向同行。

接下来,学院党委将进一步巩固示范创建成果,持续发挥示范引领作用,注重探索工作创新,全面激发学院党建工作活力,坚持以高质量党建引领学院各项事业高质量发展,持续为学校“双一流”建设贡献“化生”力量。